欢迎光临河北省奶业协会官方网站!  
上海旺旺因虚假广告被罚
发布时间:2023-01-08   阅读:

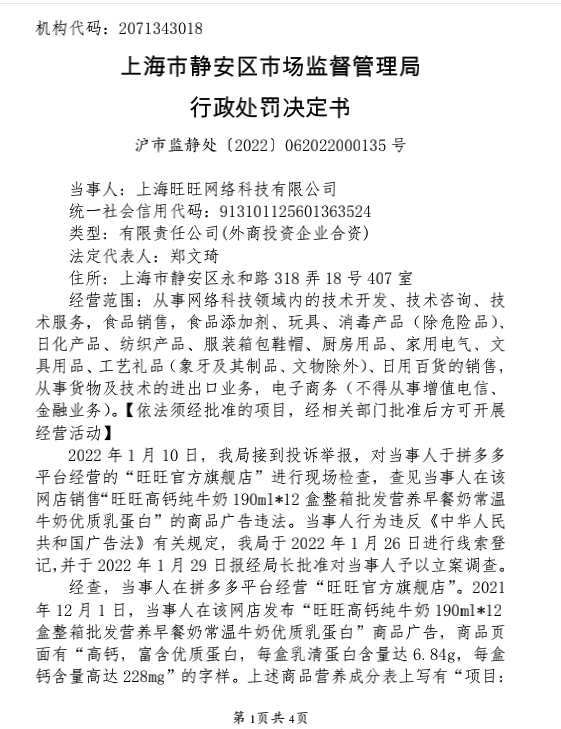
近日,上海静安区市场监督管理局发布对上海旺旺网络科技有限公司行政处罚决定书(沪市监静处【2022】062022000135号),上海旺旺网络科技有限公司因发布虚假广告,被罚款1.53万元。


图片
处罚决定书显示,2022年1月10日,上海静安区市场监督管理局接到投诉举报,对上海旺旺网络科技有限公司于拼多多平台经营的“旺旺官方旗舰店”进行现场检查。
经查,上海旺旺网络科技有限公司在该网店发布“旺旺高钙纯牛奶190mL*12盒整箱批发营养早餐奶常温牛奶优质乳蛋白”商品广告,商品页面有“高钙,富含优质蛋白,每盒乳清蛋白含量达6.84g,每盒钙含量高达228mg”的字样。商品营养成分表上写有“项目:蛋白质,每100mL含有3.6g,营养素参考值%:6%”。
根据《中华人民共和国食品安全国家标准预包装食品营养标签通则》“附录 A 食品标签营养素参考值及其使用方法”,计算得出上述商品实际每100mL中蛋白质NRV%为5.95%,低于《中华人民共和国食品安全国家标准预包装食品营养标签通则》“蛋白质含量:每100 g的含量≥20 % NRV、每100 mL的含量≥10 % NRV或者每420 kJ的含量≥10 %NRV,可称高,或富含蛋白质”之规定。
图片
上海静安区市场监管局指出,上海旺旺网络科技有限公司的行为违反《中华人民共和国广告法》第二十八条相关规定,构成发布虚假广告的行为。鉴于上海旺旺网络科技有限公司主动整改,积极配合案件调查,依据《中华人民共和国行政处罚法》第三十二条第(五)项相关规定,属于依法从轻处罚。上海静安区市场监管局责令当事人停止发布广告,并对其处罚款1.53万元。
据爱企查显示,上海旺旺网络科技有限公司成立于2010年8月10日,法定代表人为郑文琦。经营范围包括从事网络科技领域内的技术开发、技术咨询、技术服务,食品销售,食品添加剂、玩具、消毒产品、日化产品、纺织产品、服装箱包鞋帽、厨房用品、家用电气、文具用品、工艺礼品、日用百货的销售,从事货物及技术的进出口业务,电子商务。
来源:丝路新闻



  • 手机:15932668866

    邮箱:hebeinaixie@126.com

    地址:石家庄新石北路380号卓达院士大厦1312

  • 微信

    公众号

    微信
    微信

    扫码联系

    微信

保存图片,微信识别二维码

微信号:fxhbbz

(点击微信号复制,添加好友)

  打开微信