欢迎光临河北省奶业协会官方网站!  
农业农村部:动物检疫防疫2个新规公开征求意见
发布时间:2021-10-05   阅读:

为进一步规范动物检疫和动物防疫条件审查等管理工作,我局组织起草了《动物检疫管理办法(草案)》《动物防疫条件审查办法(草案)》,现向社会公开征求意见。请于2021年10月31日前将意见以书面或电子邮件形式反馈我局。


电子邮箱:syjyzc@agri.gov.cn。

传       真:010-59191431。 

通信地址:北京市朝阳区农展南里11号  农业农村部畜牧兽医局医政与检疫监督处 邮编:100125


附件:

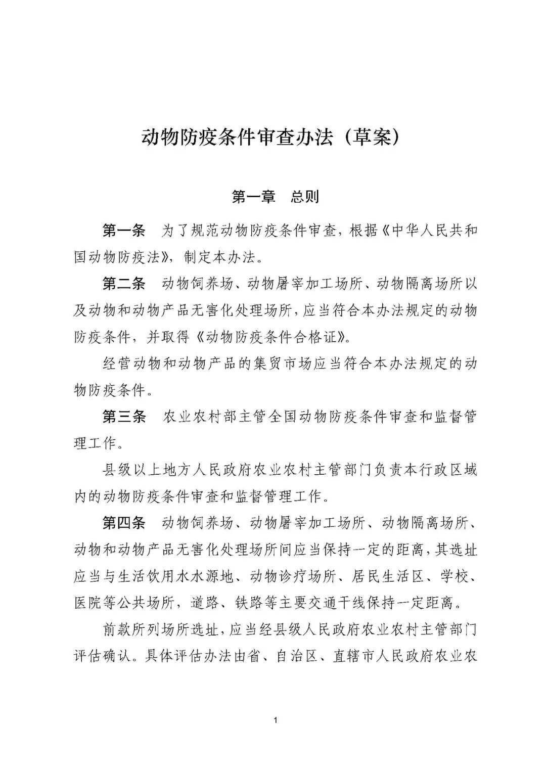
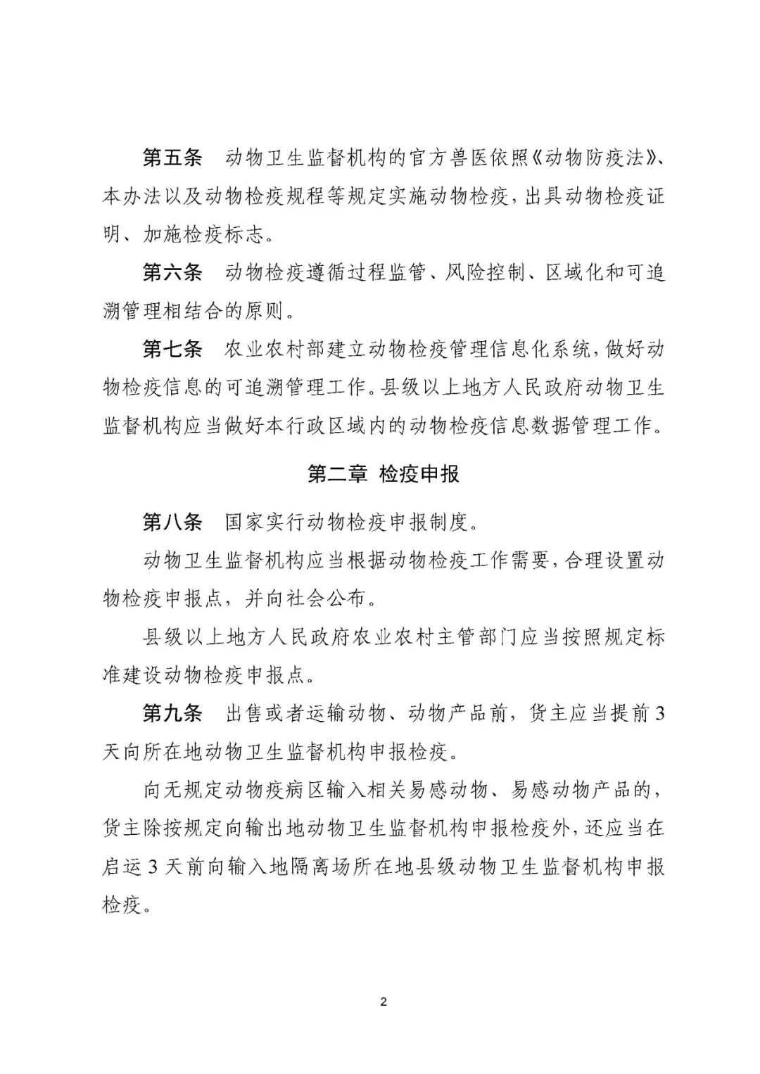
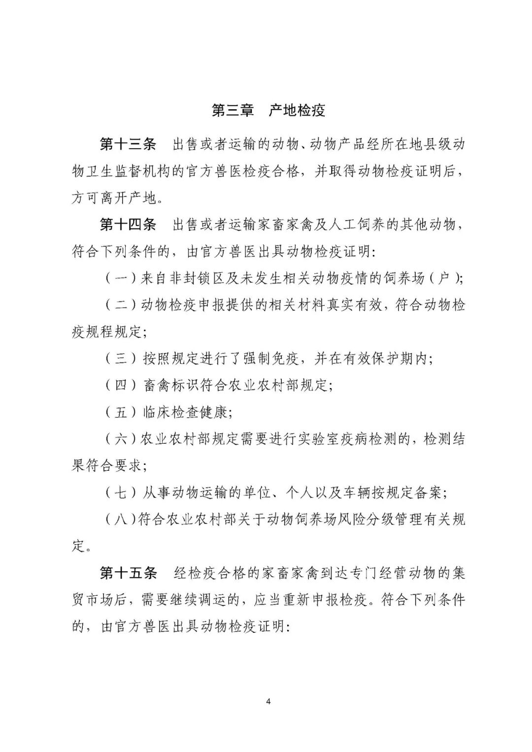
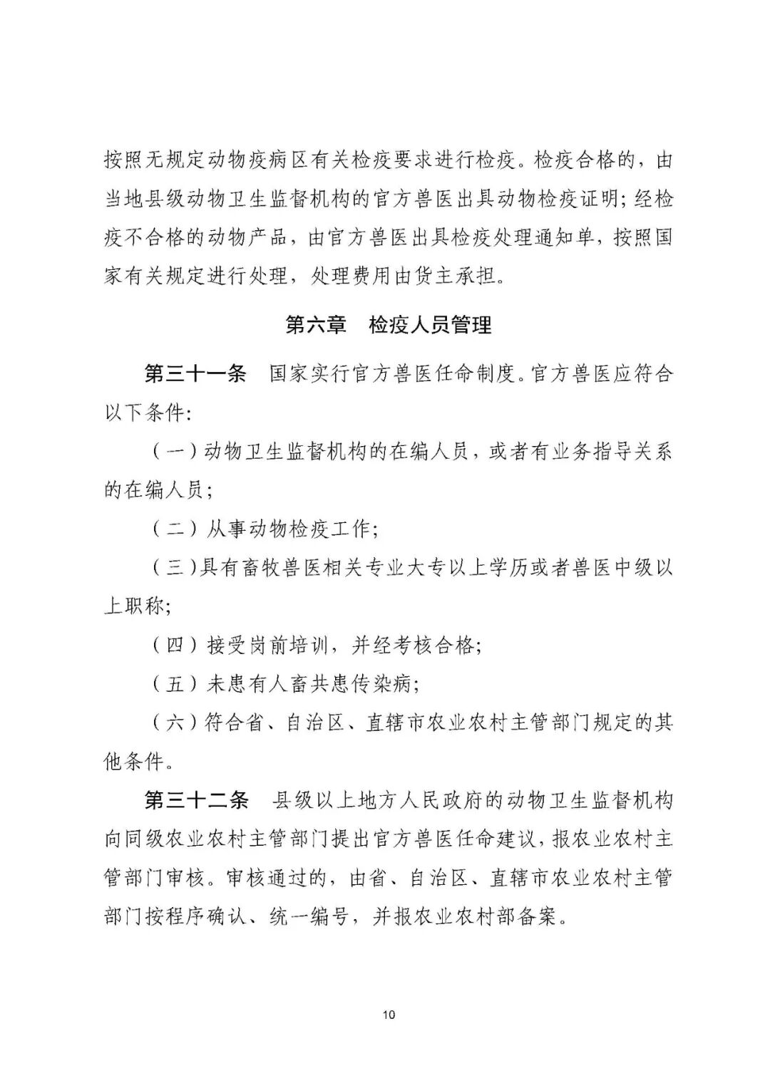
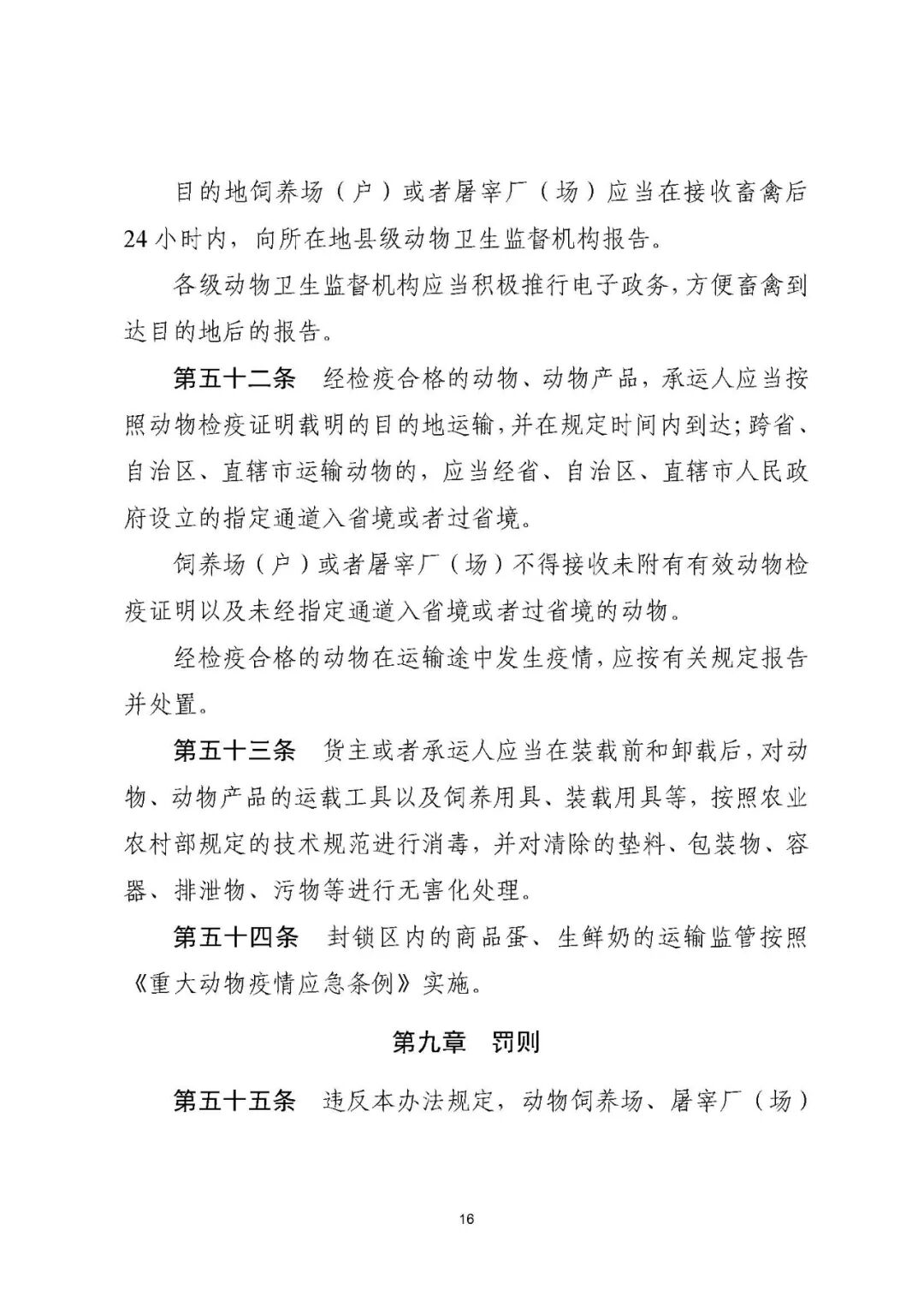
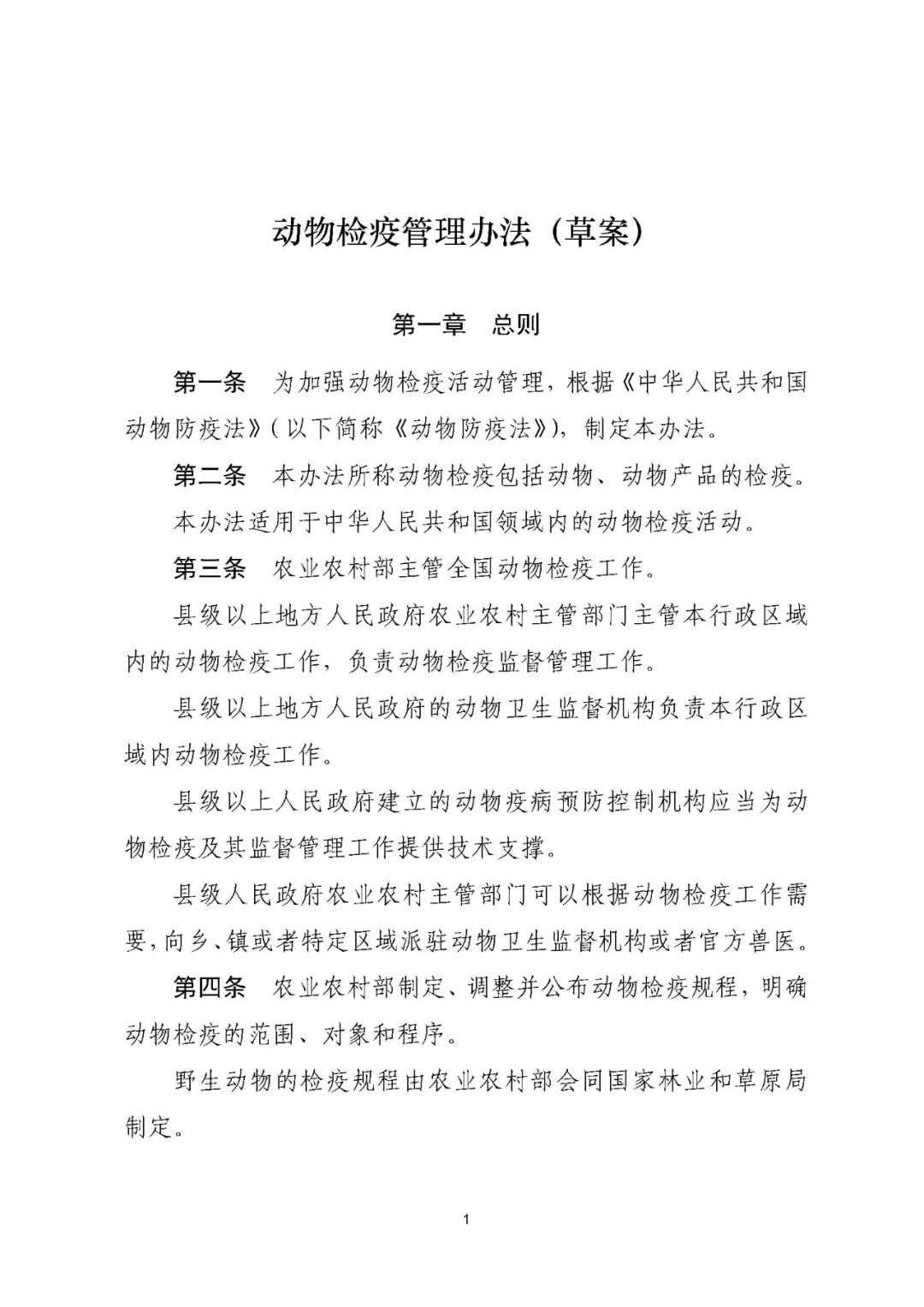
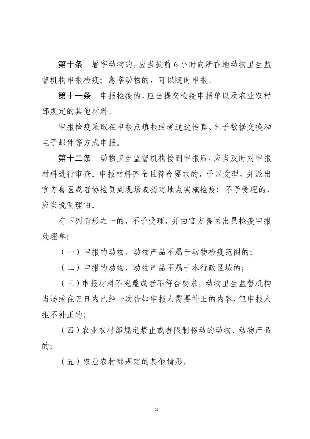
1. 动物检疫管理办法(草案) 

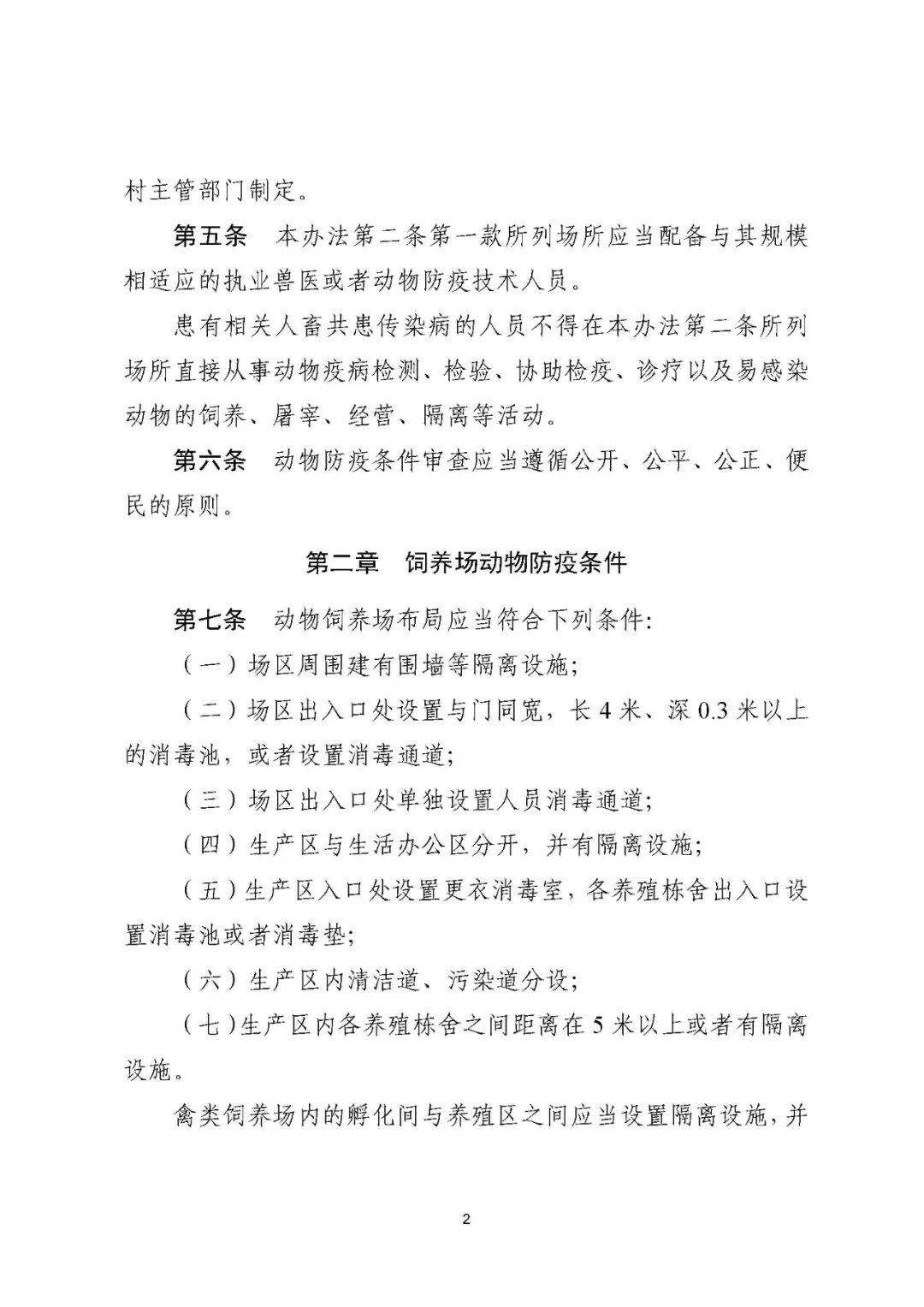
2. 动物防疫条件审查办法(草案) 


农业农村部畜牧兽医局

2021年9月30日



1.动物检疫管理办法(草案)

图片

图片

图片

图片

图片

图片

图片

图片

图片

图片

图片

图片

图片

图片

图片

图片

图片

图片

2.动物防疫条件审查办法(草案)

图片

图片

图片

图片

图片

图片

图片

图片

图片

图片

图片

图片

图片

来源:农业农村部畜牧兽医局



  • 手机:15932668866

    邮箱:hebeinaixie@126.com

    地址:石家庄新石北路380号卓达院士大厦1312

  • 微信

    公众号

    微信
    微信

    扫码联系

    微信

保存图片,微信识别二维码

微信号:fxhbbz

(点击微信号复制,添加好友)

  打开微信