欢迎光临河北省奶业协会官方网站!  
我国团体标准的进展和对企业的意义
发布时间:2021-09-19   阅读:

团体标准是我国标准化改革创新的重要发展阶段。我国标准化改革的目标是把政府供给为主的标准体系,转变为由政府主导制定的标准和市场自主制定的标准共同构成的新型标准体系,市场自主制定的标准就是团体标准。从2015年国务院首次提出团体标准至今,团体标准呈现迅猛的发展态势,也引起了社会的广泛关注,在团体标准发展日益规范和趋向成熟的今天,企业参与团体标准也有着更加积极的意义。

1、团体标准的发展

1.1 我国标准化工作历程

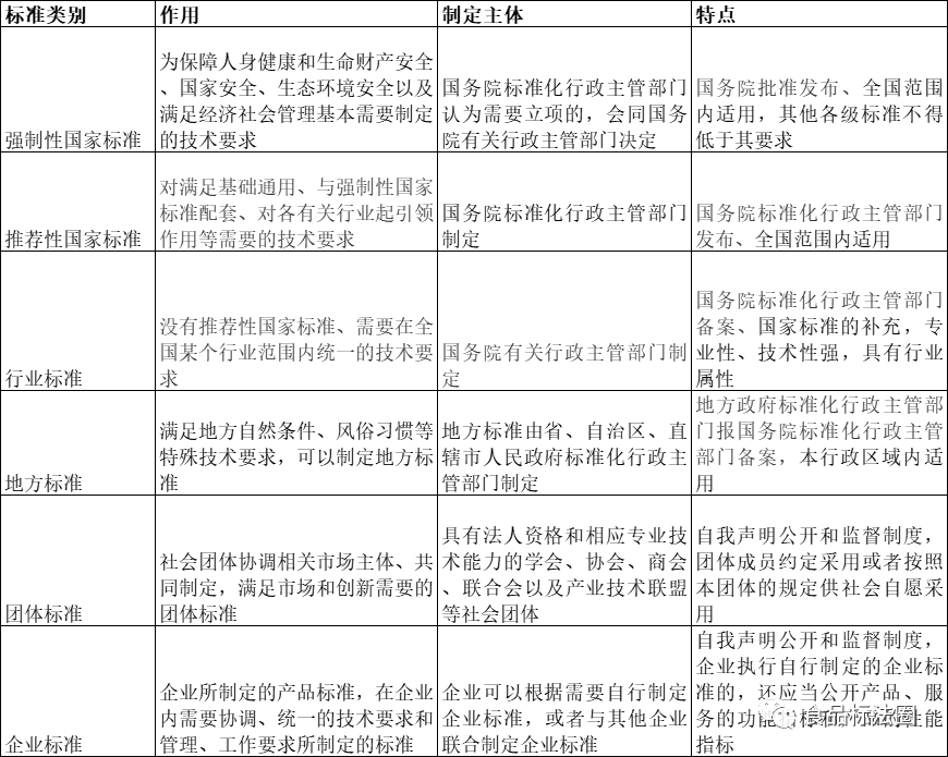
我国的标准化工作历程经历了四个里程碑事件。1979年,我国第一部标准化技术法规《中华人民共和国标准化管理条例》发布,首次将标准分为国家标准、部标准(专业标准)、企业标准三级。1989年《中华人民共和国标准化法》发布,将标准分为国家标准、行业标准、地方标准和企业标准四级。2015年国务院《深化标准化工作改革方案》发布,提出建立政府标准和市场标准相结合的标准体系的改革目标,同时首次提出团体标准培育方案。2017年新修订的《中华人民共和国标准化法》发布,标准化法提出标准包括国家标准、行业标准、地方标准、团体标准和企业标准,正式确立了团体标准的法律地位。根据标准化法规定,各级标准的特点如表1所示:

表1  各级标准的特点

图片

1.2 国际团体标准发展

国外的团体标准发展相对成熟,拥有大量制定标准的专业性社会组织。目前,世界上约有近300个国际和区域性组织制定了标准或技术规则。如国际标准化组织(ISO)是目前世界上最大、最有权威性的国际标准化专门机构。国际电工委员会(IEC)是世界上成立最早的国际性电工标准化机构。国际电信联盟(ITU)是联合国的一个专门机构,主要职责是完成国际电信联盟有关电信标准化工作。美国、法国、德国、日本等多数发达国家政府部门不制定标准,只制定法规,采用的是自愿性标准体系为主与国家管理结合的标准化运行体制。根据世界贸易组织WTO/TBT协议对标准和技术法规的定义,就技术标准而言都是非强制性、自愿性的,所有标准都是由企业和用户自愿采用,只有涉及国家安全要求、防止欺诈行为、保护人类健康安全、保护动植物生命健康和保护环境等五大正当目的要求的部分,才通常以技术法规的形式发布,要求强制执行。我国现与国外自愿性标准基本对应的是团体标准。

1.3 我国团体标准的提出与发展

团体标准是指依法成立的社会团体为满足市场和创新需要,协调相关市场主体共同制定的标准。具有法人资格和相应专业技术能力的学会、协会、商会、联合会以及产业技术联盟等社会团体可协调相关市场主体自主制定发布团体标准,供社会自愿采用。

2015年国务院发布的《深化标准化工作改革方案》中提出培育发展团体标准的要求。2017年底新修订的《国家标准化法》发布,正式确立团体标准的法律地位。2019年国标委、民政部共同发布《团体标准管理规定》。近年来,我国团体标准呈迅猛的发展势头,从2018年开始,发布团体标准数量每年以30%的速度增加,截止2021年3月底,国家团体标准信息服务平台已发布团体标准23633项团体标准。国家标准化管理委员会印发的《2021年全国标准化工作要点》指出,加强对团体标准化工作的引导和规范,推动出台促进团体标准规范优质发展的指导意见,深入实施团体标准培优计划,加大重点领域优秀团体标准组建工作力度。

2、团体标准对于企业的意义

2.1 团体标准的采用

《团体标准管理规定(试行)》第二十二条规定:团体标准由本团体成员约定采用或者按照本团体的规定供社会自愿采用。企业在采用团体标准时,需要关注该团体标准的发布机构,了解机构发布的团体标准管理办法里有无限制性规定,必要时需要取得授权方可采用。

国家市场监督管理总局食品生产安全监督管理司在2018年曾对“团体标准是否可作为食品生产许可申请依据、是否可作为食品的标示执行标准”主题留言进行回复:“根据《中华人民共和国标准化法》的相关规定,食品生产企业应当按照标准组织生产经营活动,公开其执行的强制性标准、推荐性标准、团体标准或者企业标准的编号和名称。《中华人民共和国食品安全法》规定,食品生产企业可以制定严于食品安全国家标准或者地方标准的企业标准,在本企业适用,并报省、自治区、直辖市人民政府卫生行政部门备案。在符合相关强制性标准的前提下,按照法定程序实施自我声明公开或者备案的标准,均可以作为食品生产者组织生产和申请食品生产许可的依据。2020年市场监管总局《食品标识监督管理办法(意见稿)》第十九条规定,产品执行标准是指生产食品执行的食品安全国家标准、食品安全地方标准、食品安全企业标准、食品国家标准、食品行业标准、食品地方标准、食品团体标准或者食品企业标准。

2.2 团体标准的“市场之手”作用

我国标准化改革最终要建立起政府主导制定的标准与市场自主制定的标准互为补充、衔接配套的新型标准体系。究其本质,是“政府之手”与“市场之手”要充分协调发挥最佳作用,形成政府主导的保障国家、财产、健康、环境、资源安全的强制性标准体系,以及与发达国家自愿性标准体系相对应的团体标准(联盟标准、企业标准)体系。团体标准既不同于企业标准,也不同于行业标准,有一定范围的影响力,却不由政府相关部门发布,不代表整个行业和领域,它属于市场自主制定范畴,是看不见的“市场之手”。

2.3 团体标准是国家标准的有效补充

国家标准和行业标准制定更新周期较长,难以及时响应新技术新产品需求。团体标准可以非常灵活,制定时间短,水平先进,它能够填补国家标准的空白,对国家标准、行业标准及时、有效的补充。企业通过参与新产品新技术团体标准的制定,能够及时反映行业特点,使自己的产品生产有据可依,依据更加精准。

2.4 团体标准让优势产品脱颖而出

满足国家标准、行业标准的同类产品有很多,无法体现出竞争优势。例如怎么证明产品宣称的节能、环保、安全、健康呢?标准可以用数据说话,用指标说话,解决量化的问题,进而把好产品说清楚。企业通过参与制定团体标准,能够体现行业杠杆,体现产品在市场中的竞争优势,让优势产品脱颖而出。

2.5 团体标准引领行业高质量发展

国家鼓励社会团体制定高于、严于国家标准和行业标准的团体标准。国标是要求企业都必须做到的,这是一个必须遵守的底线,但是底线是无法引领行业高质量发展的。标准决定质量,标准的水平决定质量的水平,有什么样的水平就有什么样的质量。行业的先进水平可以通过团体标准的形式体现,企业通过参与团体标准的制定可以获得话语权、提升行业竞争力、促进释放标准化能量激发产品创新活力、引领行业高质量发展

团体标准诞生于市场经济和改革新常态的沃土,作为我国标准体制改革的方向,其与生俱来的实用性、市场贴合性,决定了其支撑我国标准化服务经济社会发展的独特使命。正所谓“一流的企业做标准”,高质量的产品和团体标准的结合必将在促进社会经济高质量发展中发挥引领性、支撑性的作用。


图片

编辑:食安伴



  • 手机:15932668866

    邮箱:hebeinaixie@126.com

    地址:石家庄新石北路380号卓达院士大厦1312

  • 微信

    公众号

    微信
    微信

    扫码联系

    微信

保存图片,微信识别二维码

微信号:fxhbbz

(点击微信号复制,添加好友)

  打开微信