欢迎光临河北省奶业协会官方网站!  
市场监管总局发布《婴幼儿配方乳粉生产许可审查细则(2021版、征求意见稿)》
发布时间:2021-09-15   阅读:

9月14日,市场监管总局就《婴幼儿配方乳粉生产许可审查细则(2021版、征求意见稿)》公开征求意见。

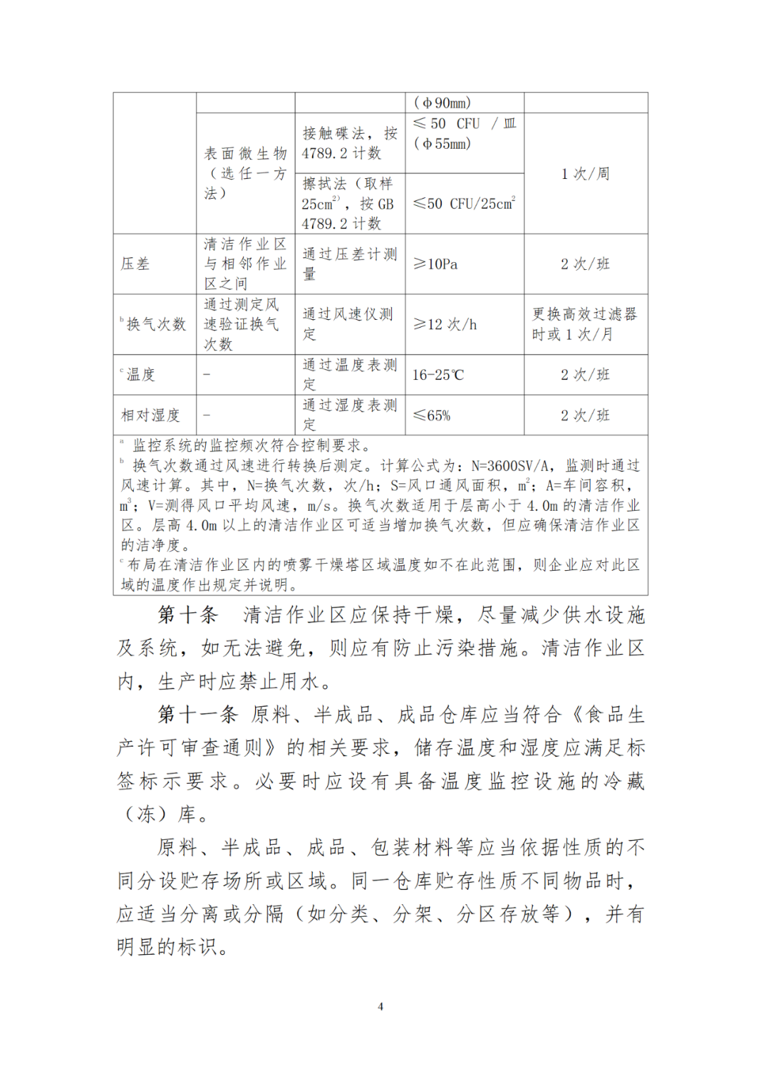
据征求意见稿,细则中所称婴幼儿配方乳粉是指以牛(羊)乳及(或)其乳蛋白制品为主要蛋白来源,加入适量的维生素、矿物质和(或)其他原料,仅用物理方法生产加工制成的适用于0~36月龄婴幼儿食用的粉状婴幼儿配方食品。婴幼儿配方乳粉分为婴儿配方乳粉(0~6月龄,1段)、较大婴儿配方乳粉(6~12月龄,2段)和幼儿配方乳粉(12~36月龄,3段)。

意见稿提出,婴幼儿配方乳粉生产企业应当符合粉状婴幼儿配方食品良好生产规范要求,实施危害分析与关键控制点体系。仅有包装场地、工序、设备,没有相应生产工艺所需完整生产工艺条件的,不予生产许可。不得使用已经符合婴幼儿配方食品安全国家标准的复合配料作为原料生产婴幼儿配方乳粉。

《意见稿》指要求,企业应当建立培训与考核制度,相关工作由指定部门或专人负责。应根据不同岗位的实际需求,制定和实施培训制度和培训计划并实施考核,做好培训和考核记录,培训时间不得少于40学时/每年。培训内容至少包括食品安全知识等,应与岗位要求相适应。检验人员培训计划应包括专业知识、专业技能以及有关生物、化学安全和防护等的培训。

婴幼儿配方乳粉生产企业应建立产品召回制度,有实施产品召回的电子信息管理规定。当发现产品不符合食品安全标准或者有证据证明可能危害人体健康的,应当立即停止生产,并按照国家相关规定启动产品召回程序,召回已经上市销售的食品,通知相关经营商和消费者,及时向相关部门通告,并记录召回和通知情况。应对召回的产品在有关部门监督下采取补救、无害化处理、销毁等措施,并向市场监管部门报告食品召回和处理情况。

婴幼儿配方乳粉生产企业还应建立风险信息收集处置制度。企业应主动收集相关部门发布的婴幼儿配方乳粉原料、生产过程和成品的食品安全风险监测和评估信息,建立风险收集和处置记录。应充分进行食品安全风险分析,通过危害分析方法明确生产过程中的食品安全关键环节,制定并采取有效措施,防范风险。制定污染物、微生物、真菌毒素等可能含有的危害物质的控制方案。


全文如下



为了进一步提升婴幼儿配方乳粉质量安全水平,推动行业高质量发展,市场监管总局组织起草了《婴幼儿配方乳粉生产许可审查细则(2021版、征求意见稿)》,现向社会公开征求意见。欢迎各有关单位和个人提出修改意见,并于2021年10月14日前反馈市场监管总局。公众可通过以下途径和方式提出意见:

一、通过登录国家市场监督管理总局官方网站(网址:http://www.samr.gov.cn),在首页“互动”栏目中的“征集调查”提出意见。

二、通过电子邮件发送至tsspsypzcc@samr.gov.cn,邮件主题请注明“婴幼儿配方乳粉生产许可审查细则(2021版)公开征求意见”。

三、通过信函邮寄至北京市西城区展览路北露园1号市场监管总局特殊食品司(邮政编码:100037),并在信封上注明“婴幼儿配方乳粉生产许可审查细则(2021版)公开征求意见”字样。

附件:婴幼儿配方乳粉生产许可审查细则(2021版、征求意见稿)

市场监管总局
2021年9月14日

图片

图片

图片

图片

图片

图片

图片

图片

来源:市场监管总局、奶粉关



  • 手机:15932668866

    邮箱:hebeinaixie@126.com

    地址:石家庄新石北路380号卓达院士大厦1312

  • 微信

    公众号

    微信
    微信

    扫码联系

    微信

保存图片,微信识别二维码

微信号:fxhbbz

(点击微信号复制,添加好友)

  打开微信